Welcome to my UAT portfolio where you will find all my scholastic wonders.


My Student Innovation project is a time/goal management solution called Foresight Forge.
My Proof of
Digital Marketing Mastery


The UAT Gallery
UAT works in the field of marketing



UAT inspired websites and development

Having years of experience with time management on personal and organizational levels, I have become an expert in the needs and qualities of good time management. My calendar is always saturated. So saturated, in fact, I often forget about goals, aspirations, and my social life. I do my best to keep lists throughout the day when ideas come up, but most of them never make it to my calendar and therefore never exist in any tangible sense. While I am good at counting minutes and being punctual, I seem to misalign often by making bad time estimates or prioritizing poorly, resulting in an interruption in my flow. Making tasks is easy. Remembering all your priorities and goals appropriately while doing so can be challenging. Foresight Forge would solve this problem using setting and tracking data to make suggestions and reminders, basically functioning as a personal assistant for events and tasks.











“The present changes the past. Looking back you do not find what you left behind.”
― Kiran Desai, The Inheritance of Loss
Arguably the most innovative feature for Foresight Forge is the extensive feedback exchange. As a user completes, or not, tasks, goals, and other events that information is recreated into comprehensive information for you to learn from.Once a scheduled event has past time for completion or been removed, users will be given an opportunity to provide quantifiable data, as well as general feedback. In return for good logging, a user will experience better alignment with their intentions more quickly.
Track performance over time from different perspectives
Monitor your goal setting and accomplishing behaviors
Log feedback on any event, task, or goal accomplished.
Use AI to super charge your performance
Achieve and track personal growth
Target specific achievements
Track progress
Level up your achievements
Unlock your own potential
Get a top down view of all you current intentions
Schedule events
Create tasks
Set reminders
Allow AI to integrate your goals
Create, stack, and organize all your calendars into one, or not.
Cut time up any way you see fit
View your tentative schedule, apply full spectrum color organization, and create any system for notifications you can think of. With Foresight Forge you are in full control of your experience.The longer you use Foresight Forge, the smarter it gets. Our AI assistant is ready to help you compartmentalize your goals and get them scheduled. This application is designed to guide you to your ultimate flow state between all parts of your work and life.
Set different availabilities for different calendars
Give yourself encouraging words to help motivate you along the way
Customize how calendars "feed" each other to create collective overviews
Individualize everything, set default parameters, or both! You control how involved you are
Our dedication to choice can be found in every aspect of our development. If you prefer a more hands off experience, we got you cover with AI Assistance and default controls for all levels of organization.For the A types who live from a schedule, we've got you covered too with customizable settings on every level of organization for a truly fine-tuned experience. No matter your flow, Foresight Forge can empower you.
Turn on/off SMS, Email, alarms automation, and in app notifications for calendars, goal groups, or one goal.
Personalize sounds for all notification levels to create auditory organization.
Temporarily turn off notifications and notification groups for specified lengths of time.






Good time management solves how to manage time. Great time management asks why manage time? To accomplish what?
Create projections of how you wish to spend your time
Set and track goals
Group your goals for quick access and fast editing
Prioritize those goals
Get AI assistance with filling your schedule to meet those goals
By simply categorizing your goals and setting priority of those categories, you will have the foresight to finally accomplish all the things that you have been "putting on a back burner". Our AI has many hats, but its primary purpose is to use your projections and priorities to map out the life you wish to live.As you grow, so will the AI. All of your data, which is kept safe in the past for you to view at any time, will produce more accurate projections the longer you use it. Every accomplished goal will come with an opportunity to provide feedback, accelerating the AI's learning curve, and your life performance.
Every journy begins with a step.
Goals come in many shapes and sizes, so we are tying to make room for them all. This application was designed to be as easy or deep as you may need. Cutting larger projects into digestible sized bites will help keep you on your path.
Set custom notifications and/or prioritize any goal, group, or calendar
Add targets like frequency, minimum and maximum hours per week, month, quarter, or year
Set goals with strict times or target windows for when you have time or get help making time
What makes a digital marketer?
Search Engine Optimization
Simply put, be easy to find online. It may sound easy, but there are rules to the game that when followed cannot just bring you attention, but from the right people.
Study your market/niche
Learn your key words
Align your brand
First we identify the targets in the market and client/customer by identifying the best positioning for your product or service.
Fun fact: 80% or more of all search results in English only use 9% of the English language. If you don't know what key words apply to your business, then less than 1 in 5 people will be able to find you by searching.Look at the difference between the synonyms health and wellness. Wellness gets about 55,000 hits a day where as health gets 182,000 hits every 2 hours.
Armed with the knowledge of the "common speak" of your market, the next step is to align your brand to it. There are multiple ways to do this, but I always start with hyperlinks and Google free ads. This is done by registering a website you own with Google so you can control what your search results look like. For a good example of this, google "apple" and you will see a full page ad, a Wikipedia page, and several website links for subpages all done for free.
When all of this is done well you can expect steady natural growth just form being findable.
For one, we know how to be found


What makes good marketing?
Creative Content
Not all content is created equal.These days, most people believe going viral is the best way to foster growth, and while it may work and can be done on purpose, going viral is like winning the lottery. For growth you can count on, consistency, synergy, and value are going to be what you want to offer.
Consistency
Be pragmatic about creating and releasing content. It's better to release one part of a series of content every week than it is to drop a post every day.Consistency is also something you can see. It is kept in color choices, fonts, and style. You can also hear it in the tone of the text or voice from a video. Being consistent is in part being predictable and reliable which builds trust.
Synergy
Synergy in marketing is basically big picture consistency. Only now instead of what and when to market, it's about where and how.




Creating synergy in marketing is also about maximizing each exposure by building bridges across your digital landscape. For example, taking a blog post, linking it internally to products and services, and then posting about it on social media creates a bridge from social media to your products and service.
Value
When assessing for value, you have to take the perspective of the receiver. What do they get from this marketing campaign, product, discount, event, or whatever it is.I'm partial to using the VRIN score method with a target of 7 out of 10 average. Let me explain:
Value: The quality of a thing
Rarity: The scarcity of a thing
Imitability: The unchangeability of a thing or a thing
Non-Substitutable: The replaceability of a thing
Using a scale from 1 being anyone could do this to a 10 being less than 5 people can do this, rate each category and average them to make a VRIN score. When I assess professional content, a score less then 3 means try something else, 3 to 6 means make some improvements, and 7 or above has a professional value offer worthy of branding.
What makes good campaigning?
Value Proposition
Simply put, what do you offer and what do you want for it? This is the first question to ask when starting a campaign as the answer is the purpose. Depending on the needs of any given business, the goals and budget can vary extensively. As a marketer, it's my job to use the available resources to best support these goals. Some pro tips:
Identify quantifiable targets to aim for.
Build connections between the campaign goals and audience.
Align your messages with those connections.
Ensure there is opportunity before financial commitment. Do your research.
Always ask what you can offer. Every industry has perks to share.

Timing
Commonly know as time management, campaigning is a matter of timing.
When I size up a project, I start by applying the budget to the goal so I can project how long it will take to get results. Bottom line results are what motivates a campaign and they don't come over night. With a good plan and some luck, you can accurately project success.
A good campaign is a strategy for at least 90 days as that is about how long it take to create familiarity in the human mind with consistent exposure. There is no need for daily release of new content, but daily actions should be taken to support your campaign.
All campaigns depend on the momentum created by trust, which is reliant on timing. Marketers use content release plans to ensure punctual and steady release. Doing so in advance frees up time to engage with the audience at release times. It also frees up time to observe the campaign data for trends to make real time adjustments for better results overall.
It's my professional opinion the best timing is automated.

Engagement
The art of involvement and cornerstone of conversion.Engagement is not limited to responding to comments. Good engagement leverages your audience to do things for you. This could be buy things, give information, or even free promotion. Imagination is the limit. There are some standard practices to guide creating engagement:
Quid pro quo: directly ask for something, but give something for it.
Deals and discounts
Reward and loyalty systems
Challenges
Prize give aways
Hosting online or public events
Surveys
While not exactly direct engagement, running A/B test groups will teach you how to hone in on what works over the life of a campaign. Using your budget to financially back the content that is already drawing the most attention is another way to lean into what is working. Asking for reviews is not only good engagement. A review pool can help identify opportunities and pain points in the system or products. Some people rely on reviews to provide useful information before making a commitment.
The idea is to create circular growth that builds upon the input from your audience to better the experience, increasing the input.
What makes Franklin a good marketer?
I specialize in diversity.
Upon the landscape of digital marketing you are only limited by creativity, my defining characteristic as a person.
Solutions I offer in Marketing
Website Development:
SEO
Website designing and building
Asset design (logos, etc.)
Online payment solutions
Brand Development and Design:
Style consistency
Story telling based branding
Market and audience targeting
Product/service development
Automation:
AI workflows
Email automation
Customer relationship development
Content release scheduling
Content Creation:
Photography
Video, post and production
Graphics, vectors and enhanced photos
Blogging
Social media proficiency:
Discord
Twitch
Youtube
Professional skills I've cultivated
Code Language:
HTML
CSS
JAVA
Python
Software Proficiency:
ProtoPie
Adobe: photoshop, illustrator, primer pro, after effects.
Online Broadcasting System (OBS).
ChatGPT4All
Professional application proficiency:
Figma
Trello
Meta business
Slack
Leadership:
Budgeting and invoicing
Effective plan development
Accountability to wins and losses
Good working knowledge of business practices
Computing expertise:
Hardware
CISCO server environments
Logical and physical networking
Information Security practices
Command line interface
File types and best practices
Need Proof?
Feel free to explore this website or one of my others. This one in particular is dedicated to my work for University of Advancing Technology.
And how Franklin Sheffield meets them.
1. Understanding inbound marketing and SEO strategies based on evolving trends in the market.
Example 1
A Comprehensive Marketing Plan for my personal brand "The Gray Mage" for 2023.
Example 2
Projecting units sold and sales for product(s)/brand I'm developing "Hydro Homes".
2. Create content that fosters the growth and engagement of a targeted audience.
Example 1
Example 2
Personal Portfolio
(The UAT portfolio link takes you here)
3. Design and implement digital marketing strategies that follow branding guidelines.
Example 1
Example 2
4. Identify basic KPIs (Key Performance Indicators) through analytics for conversion optimization.
Example 1
A Comprehensive Marketing Plan for my personal brand "The Gray Mage" for 2023. (second use)
Example 2
5. Cultivate leadership qualities through the development and management of marketing campaigns.
Example 1
My Marketing Agency
(Also how I employ my peers)
Example 2
6. Develop the ability to work with standard and emerging platforms used in the industry for digital advertising.
Example 1
Adobe .ai/.psd
the "graphics" section of this website.
Example 2
Vectors and digital paint



































Frank Owned Websites
Professional Website
Live Broadcasting Website
Personal Website




Frank Developed Websites
Online Wellness Center
Event Sound Company
Non-profit intake website
Introduction
This article will cover the inner workings, intentions, and intellectual property for the time management application Foresight Forge. What will separate this application from all the other time management applications you can use is the user experience forward goal setting and tracking paired with all the functionality of a digital calendar. Foresight Forge will focus on the user’s experience because managing time is only a part of time management. Why to manage time is just as, if not more, important as how to.Project Overview
Having years of vicarious experience with time management on personal and organizational levels, I have become an expert in the needs and qualities of good time management. My calendar is always saturated. So saturated, in fact, I often forget about goals, aspirations, and my social life. I do my best to keep lists throughout the day when ideas come up, but most of them never make it to my calendar and therefore never exist in any tangible sense. While I am good at counting minutes and being punctual, I seem to misalign often by making bad time estimates or prioritizing poorly, resulting in an interruption in my flow. Making tasks is easy. Remembering all your priorities and goals appropriately while doing so can be challenging. Foresight Forge would solve this problem using setting and tracking data to make suggestions and reminders, basically functioning as a personal assistant for events and tasks.
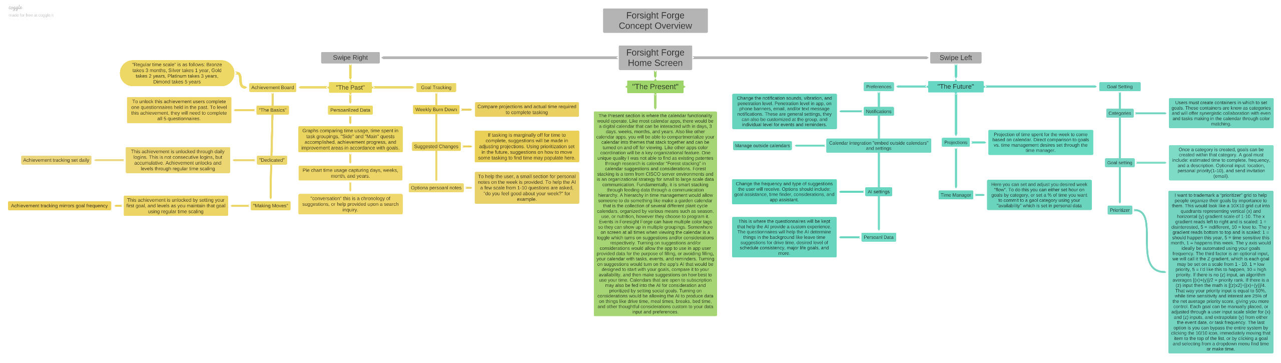
The application would be broken into 3 major functional parts that would operate accessible at any time with a directional swipe (left, center, right) like a dating app. On the left would be the “Past” container, the center would be the “Present”, and the “Future” is to the right side.Starting with the Past section, this portion would house the achievement board, burndown charts, as well as track weekly, monthly, and annual usage of time. The achievement board would be designed to encourage and enhance the application experience. Unlocking achievements would require users to do things like “set a recurring fitness goal for 3 months”. It is important to mention here that several of the achievements will be questionnaires designed to generate specific data that is useful to the AI function. Things like a weekly small ranking sheet relevant to the events attended or not. These goals would ascend in prestige the longer someone maintained the goal. For example, using the fitness goal, if a user achieves 3 months of meeting that goal, they get a bronze achievement. If they maintain it for a year, it evolves to a silver achievement, after 2 years gold, 3 years, platinum, and finally 5 is diamond. Missing a day would have the small consequences that you will not progress during that period of the goal, whatever the frequency, and will not count toward your achievements, therefore prolonging moving forward in rank. Your burndown chart(s) would be an overview of the goals you set vs. the goals you met in a past week, month, or year. This data, paired with a checklist, percentages, and a pie chart of how time was spent will help users make adjustments to better suit their goals.The Present section is where the calendar functionality would operate. Like most calendar apps, there would be a digital calendar that can be interacted with in days, 3 days, weeks, months, and years. Also like other calendar apps, you will be able to compartmentalize your calendar into themes that stack together and can be turned on and off for viewing. Like other apps, color coordination will be a key organizational feature. One unique quality I was not able to find in existing patents is calendar “Forest stacking” in calendar suggestions and considerations. Forest stacking is a term from CISCO server environments and is an organizational strategy for small to large scale data communication. Fundamentally, it is smart stacking by feeding data through a communication hierarchy. A hierarchy in time management would allow someone to do something like make a garden calendar that is the collection of several different plant cycle calendars, organized by various means such as season, use, or nutrition, however they choose to program it. Events in Foresight Forge can have multiple color tags so they can show up in multiple groupings. Somewhere on screen at all times when viewing the calendar is a toggle which turns on suggestions and/or considerations respectively. Turning on suggestions and/or considerations would allow the app to use in app user provided data for the purpose of filling, or avoiding filling, your calendar with tasks, events, and reminders. Turning on suggestions would turn on the app's AI that would be designed to start with your goals, compare it to your availability, and then make suggestions on how best to use your time. Calendars that are open to subscription may also be fed into the AI for consideration and prioritized by setting social goals. Turning on considerations would be allowing the AI to produce data on things like drive time, meal times, breaks, bed time, and other thoughtful considerations custom to your data input and preferences.In the Future section we set our goals and adjust our work/life balance. Setting goals will look similar to creating events, tasks, and reminders because they will be used by the AI to make suggestions and considerations. Think of this section like a settings menu for your projections. All goals will require the following: a title, a category (matching current color coding or “create new”), an estimated time for completion, and a description. Optional data will be location, cost, and an invitation section. When suggestions are on, the AI will look at your desired time allowances, adhering to daily and weekly projection breakdowns, and try to help you mirror your projections through your goals and availability. You can also program considerations like recommended bedtime based on the following day's schedule. You can add non-specific events like “Take kids camping” once every 6 months and considerations will periodically remind you of this goal. I want to trademark a “prioritizer” grid to help people organize their goals by importance to them. This would look like a 10X10 grid cut into quadrants representing vertical (x) and horizontal (y) gradient scale of 1-10. The x gradient reads left to right and is scaled: 1 = disinterested, 5 = indifferent, 10 = love to. The y gradient reads bottom to top and is scaled: 1 = should happen this year, 5 = time sensitive this month, 10 = happens this week. The y axis would ideally be automated using your goal's frequency. The third factor is an optional input, we will call it the Z gradient, which is each goal may be set on a scale from 1 - 10, 1 = low priority, 5 = I’d like this to happen, 10 = high priority. If there is no (z) input, an algorithm averages [(x)+(y)]/2 = priority rank. If there is a (z) input then the math is [(z)x2]+[(x)+(y)]/4. That way your priority input is equal to 50%, while time sensitivity and interest are 25% of the net average priority score, giving you more control. Each goal can be manually placed, or adjusted through a user input scale slider for (x) and (z) inputs, and extrapolate (y) from either the event date, or task frequency. The last option is you can bypass the entire system by clicking the 10/10 icon, immediately moving that item to the top of the list, or by clicking a goal and selecting from a dropdown menu find time or make time. "Find time" will use availability and AI to make suggestions. "Make time" will take you to today's date on your calendar and have you select a start time. If anything overlaps, you will have to either move it or delete it.Innovation Claim
Time management is something we all do whether we are conscious of it or not because we cannot escape time itself. Like most masteries, there is high level time management, a skill set most all successful people have. Technology is a bridge between an individual and collective man. Using that bridge, this application will make high level time management intuitive.
“Master time management in no time.”Usage Scenario
Someone downloads Foresight Forge, first things first: a small thank you statement, followed by a brief basic profile making questionnaire. Last hurdle before they open their app is a multiple choice: would you like A) full guide and explanation B) help as I go C) I got this. This will pre stage the in app help functions as they explore. In the “Present” section, it should feel familiar to anyone who has used a calendar before. At the top is a rolling bar that changes the perspective of time on a scale from day to year. Right below the calendar is a scaling bar automatically set to ¼ screen, but a slide able to make the calendar ½ screen, off screen, or full screen. If they tilt the phone, the calendar will go full screen, but can be swiped off screen to full screen the schedule instead. Below the calendar section is the “Schedule”, a chronological, data forward breakdown of your calendar which is empty so it’s just a stack of lines representing days with a text over that reads “try starting by importing an existing calendar, or setting some goals. Preferably both!”. Any event or task you may program will appear here, including other calendars that are subscribed in accordance with the calendar hierarchy. To manage this hierarchy meaning change names, colors, and/or association with other calendars meaning it is “up or down'' stream from any other calendars besides the master calendar.
At some point they may be prompted to or choose to swipe left into the past. Since they are brand new, there is no data yet and they would see empty placeholder graphs and charts with temporary text overs explaining their function. Next they find the "Achievement" board which is populated with empty place holders. When they hover over one, an explanation is rendered on how to get and level their achievements. The easier ones are in app questionnaires or completion of tutorials they have the option of using. This inspires and teaches them how to use the app.
Maybe they swipe right into the future at some point. Here they explore goal setting and projections. A new user would be guided to start here because this is the most engaging part of the app in the beginning. Here a user can make a category container to begin filling with goals and ideas. They can run those ideas through the prioritizer and get the list sorted. If they end up with more than one goal list category, they unlock the pie. The goal pie automatically assigns each category an equal portion. These portions represent how you would like to spend your time and can be adjusted by tapping on the percentage number and adjusting it manually. Doing this will take equal parts from all not manually programmed pie pieces. This is how you A) project your preferred use of time and B) Teach the AI how to make suggestions. If this step is completed, then the “Present" screen will look different when they return, especially if any level of suggestions and/or considerations have been set. Using the goals set as a starting point and defaulting to normal working hours unless otherwise set. Mon-Fri 9AM-5PM, goals will appear semi-translucently on your calendar. To control the flow you can either/and edit your availability and block time out. Doing this will make the AI look only at available time slots to fill with goals using prioritization data and time spent in task group projections. After a week, you can use the past section to dial in your experience over time, as the AI gets better using your data to make suggestions. This feedback loop would create a personal experience and exchange between the app and users.Student Role
My role is the visionary first, designer second. My limitations that would need to be overcome through either study or out sourcing would be in application programming. I am fluent in web building and limited exposure has taught me some of it translates, so I know enough to create a programmable wireframe and the assets it would need. My understanding of programming would help me make useful thought flow and guidance, like the formula previously described for calculating priority. Long term, I have a larger pool of ideas for expansion beyond the limitations of the student innovation project that would come after a viable prototype. If I were to work on this project with others, which I am becoming more and more open to seeking programming assistance, I primarily would build system concepts and aesthetic assets for the app, as well as marketing for the app. I may consider piloting this as a website because it’s much more in my personal scope, and could outsource/learn less.Evaluation Criteria
If this project works as intended, I will have created a powerful set of tools that work together to enhance personal time management. I feel that if programming assistance or learning becomes an issue, it would be easy, and within the degree and reason, to pivot to creating a business plan for producing a fully developed application wireframe. Above all else, ease of use and accuracy over time are the highest priorities after successful prototyping.Intended Methodology, Data, and Materials
This application is meant to work with Android and iOS devices alike as a fully downloadable application. Outside of possible human talent overhead, this is a 100% intellectual product and as such, it only relies on the continuation of electricity and me paying my bills. It will cost a small fee to get any app approved for both Android and iOS, but it will be negligible if I can produce a working prototype.Project Objectives
Concept materials for idea presentation
Logic board for programming
Brand Overview/assets
Trademarks, Intellectual Property, Copyright, URL.
Prototyping
Either website base prototype, or better still a fully functional application.
Comprehensive presentation video.
Application release.Expected Outcomes
I would expect this project to teach me how to do new things, while leveraging things I’m good at. I think despite this idea not being my first choice, my personal interests and growing pool of digital skill sets will produce something unique and head turning. In other classes I am learning Chat GPT, Python, and other powerful programming skills which is far beyond what is expected of my digital marketing degree, but that’s my signature: more than anticipated. I cannot wait to have something people can experience for themselves.